Lehrveranstaltungen
Vorlesungen
| Studiengang | Modultitel | Fachnr. | Sem. | SWS |
|---|---|---|---|---|
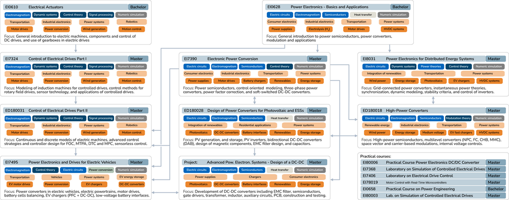
| BSEI | Elektrische Antriebe - Grundlagen und Anwendungen | EI0610 | S | 2/1/0 |
| BSEI | Leistungselektronik - Grundlagen und Standardanwendungen | EI0628 | S | 2/1/1 |
| MSEI | Power Electronics and Drives for Electric Vehicles | EI7495 | S | 3/1/0 |
| MSEI | High-Power Converters | ED180018 | S | 2/2/0 |
| MSEI | Design of Power Converters for Photovoltaic and Energy Storage Systems | ED180028 | S | 3/1/0 |
| MSEI | Regelung elektrischer Antriebe Teil I - Modellierung der Antriebskomponenten | EI7324 | W | 3/1/0 |
| MSEI/MSPE | Control of Electrical Drives Part II - Advanced Control Strategies | ED180031 | S | 3/1/0 |
| MSEI | Künstliche neuronale Netze zur Identifikation mechatronischer Systeme | EI7383 | W | 2/1/1 |
| MSEI | Electronic Power Conversion | EI7390 | W | 2/1/1 |
| MSPE | Power Electronics for Distributed Energy Systems | EI8031 | W | 2/1/1 |
Seminare (Module)
| Studiengang | Modultitel | Fachnr. | Sem. | SWS |
|---|---|---|---|---|
| Die Anmeldung in TUMonline erfolgt direkt durch den Lehrstuhl, siehe Seminarbeschreibungen. | ||||
| MSEI | Seminar Leistungselektronik und elektrische Antriebe | EI7738 | W+S | 4 |
| MSPE | Seminar Power Electronics and Electrical Drives | EI8039 | W+S | 4 |
Praktika (Module)
| Studiengang | Modultitel | Fachnr. | Sem. | SWS |
|---|---|---|---|---|
| MSEI MSPE | Advanced Power Electronics Systems - Design and Implementation of a DC-DC Converter Fortgeschrittene leistungselektronische Systeme - Entwurf und Implementierung eines DC-DC-Wandlers | ED180032 | W | 0/0/5 |
| MSEI | Praktikum Simulation geregelter elektrischer Antriebssysteme | EI7368 | W+S | 0/0/4 |
| MSEI | Praktikum Experimentelle Untersuchung geregelter elektrischer Antriebe | EI7406 | W+S | 0/0/4 |
| MSEI MSPE | Laboratory Control of Low-Power Three-Phase Drives | EI78019 | W | 0/0/4 |
| BSEI | Veranstaltung unter Leitung von Prof. Herzog, Professur für Energiewandlungstechnik (EWT) | EI0658 | S | |
| MSPE | Laboratory on Simulation of Controlled Electrical Drives for MSPE | EI80003 | S | 0/0/4 |
| MSEI | Practical Course Power Electronics DC/DC Converter | EI80006 | S | 0/0/4 |
Ingenieurs- und Forschungspraxis (Module)
| Studiengang | Modultitel | Fachnr. | Sem. |
|---|---|---|---|
| BSEI | Ingenieurspraxis | EI0900 | W+S |
| MSEI | Forschungspraxis | EI7899 | W+S |
| MSPE | Research Internship | PE34 | W+S |
Mögliche Themen zur Ingenieurs- und Forschungspraxis finden Sie unter Studentische Arbeiten.